beat365在线唯一官网
学校首页
图书馆
教务处
人文社科
办公网(校内)
网站首页
学院概况
Back
学院简介
现任领导
机构设置
专业介绍
师资队伍
学院党政
Back
党建工作
教工之家
本科教育
Back
教学动态
教研教改
实践教学
审核评估
教学制度
下载中心
学科建设
Back
学术活动
学术成果
科研项目
科研平台
研究生教育
Back
招生信息
导师队伍
培养管理
国际交流
Back
项目介绍
交流活动
学生工作
Back
日常工作
学生党建
团学工作
校友工作
社会培训
清廉外院
Back
外院学廉
外院晓廉
外院践廉
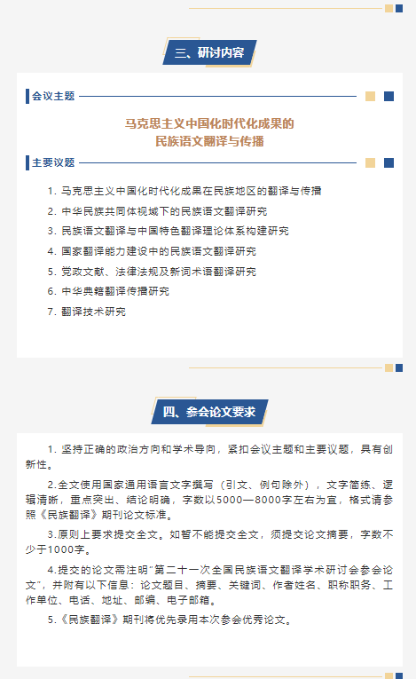
第二十一次全国民族语文翻译学术研讨会(一号通知)
时间 :
2025年05月19日 09:15